依旧是关于潜水的攻略,这个是比较全面的攻略了,基本上你要去潜水需要的都有,不过理论知识终究只是理论知识,还是要去实际操作才知道到底是一个什么样子的。

PADI潜水员等级

1. OPEN WATER DIVER(开放水域初级潜水员)简称OW,开放水域初级潜水员是最基本的潜水课程,可以学习到基本潜水技巧、与潜伴潜水时的潜水安全知识与基本规则。
2. ADVANCED OPEN WATER DIVER(开放水域进阶潜水员)简称AOW,给小伙伴提供不同的专长潜水训练,如深潜、船潜、水中导航及夜潜等。当然参加哒小伙伴必须具有开放水域初级潜水员或其他同等级之资格。
3. EMERGENCY FIRST ACTION(第一紧急反应)医疗紧急训练是一个独立的紧急救援及心肺复苏术课程,此课程主要为医疗训练,没有潜水课程,所以参加人员不须具备任何潜水资格。在PADI系统中,如果学员已经通过了国际红十字会的CPR(心肺复苏)训练,可以不学习EFR。
4. RESCUE DIVER(救援潜水员)救援潜水员课程是学习潜水中第一次要求潜水员必须将注意力集中在另一名潜水员的课程。学员在此课程中将学习如何避免危险及意外的发生,并能随时应付水中的紧急状况。
5. SPECIAL COURSES(潜水专长课程)潜水专长课程属于短期的特殊专长课程,课程安排通常为1~2天,主要是2~4次的专长潜水训练。参加学员资格则因各专长潜水的难易程度而有所不同。
6. MASTER SCUBA DIVER(名仕潜水员)当潜水员完成了PADI的五项专长潜水课程并具有救援潜水员资格时,即可申请名仕潜水员执照。名仕潜水员是休闲潜水员的最高荣誉。
7. 如果不走职业道路,考到AOW(开放水域进阶潜水员)就已经足够,如果纯粹是将潜水当做乐趣和爱好的话,完全没有继续考下去的必要。(当然个人觉得考完AOW, 再考一个高氧,这样可以应对绝大多数休闲潜水)。
8. 相比证书等级,潜水经验更重要些考取潜水证只是潜水爱好者的开始,并不是全部。考取了潜水证以后,更重要的是经验的积累。而且潜水是一个存在风险的运动项目,虽说危险系数不是很高,但是还是要学好最基本的潜水技术,保障自身与潜伴的安全。
学OW的基本要求
目前全球最大的潜水培训机构PADI对学习潜水的要求如下:
1. 年龄——至少10岁,10-14岁可以申请青少年开放水域潜水员(由父母或者监护人陪同,最大允许深度12米)。15岁以上就可以取得开放水域潜水员(即OW,最大允许深度18米)。
2. 基本的游泳技巧和水性——200米任何方式游泳或者穿戴呼吸管、面镜、脚蹼浮潜300米和10分钟水面漂浮。对于这条,我需要再详细的解释下,对游泳的要求其实主要的考量是鼻息的控制和在水中遇事是否冷静。不会游泳的人,一般控制不好鼻息,呛水也容易恐慌,所以能顺利通过所有潜水技巧考核的可能性很低。
3. 再次提醒:不要再听信一些不会游泳,只有过一次体验潜水经验的人的说辞:潜水就是背个气瓶就下去,非常容易。请相信常年在教学第一线的专业人士的意见:
a. 回去花点时间、用点心思好好的学习游泳。
b. 可以尝试下体验水肺潜水,这个体验课程所要求的6个基本技巧就足以看出自己是否能够适应潜水,如果不适应,也会懂得自己的问题在哪里,针对自己的问题有方向性的练习,就能够让自己更快的达到学潜水的要求,实现畅游海底哒梦想。
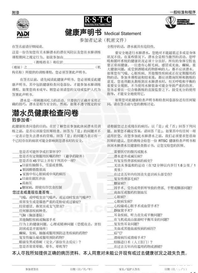
4. 身体健康——下图为PADI的健康问卷,这张问卷和免责声明在正式开始学习之前必须签署。全部回答必须是NO才允许参加潜水课程,答案如果有YES需要提供合格医生出具的允许潜水证明。

OW考证考取
以PADI OW举栗子。考PADI OW的要求是能游泳200米,或者带浮潜装备游300米。获得PADI OW之后,可以在不超过18米之内的深度潜水。具体考核内容是:
第一步:视频观摩有5个单元的视频,每个视频大约40分钟,合计需要3个多小时才能看完。其实可以在正式课程之前,自己抽空多看看这些视频。(偶就是这样,利用上下班时间观摩)
第二步:理论学习完成OW理论教材的学习,以及课后习题,还有期末考试题。笔试题可以防止整个课程结束之前的任何时间段完成。也配有答案,嘿嘿。
第三步:平静水域潜水技巧,这部分超级嗨皮的,童鞋第一次穿戴上装备,在泳池体验,学会使用这些装备以及各项技能。比如:面镜排水、呼吸器使用与找回,模拟木有空气状态下与潜伴使用对方备用气源,通过对潜水装备的充气、排气结合自己的呼吸来控制自身在水中的升降…不要小看泳池里的学习,这是潜水课程很重要的一部分,包括如何安装器材,如何呼吸,如何调节耳压,呼吸器和面罩进水怎么办,紧急情况的处理等等。这个阶段打好基础,才能应对之后开放水域。
第四步:开放水域4次潜水训练第一次到开放水域,多少会紧张、行动不便、比较费气、还有嗓子觉得干。4次潜水过程中,教练会带着你,在海里进行自己在平静水域学到的潜水技能。当所有技能都达到PADI教学标准后,辣么就说明,获得了PADI认证的全球通用的开放水域潜水员证书啦。
根据具体条件和学习的速度而定。获得初级潜水证最少需要4天的时间。另外最好能够预留一些时间,因为海边天气变化莫测,万一天气不好不能下水,那会比较被动了,因此建议留足时间,以免留下遗憾。在良好的学习条件下,通常每天练习两潜,而拿初级证(ow)需要4次开放水域的训练,这就占据两天的时间。另外理论的学习和平静水域(泳池)的实践通常也要占据2天以上的时间。所以累积起来需要4-5天。
潜水装备
嘿嘿,原谅介张比较渣渣哒图,偶哒老版OW书,特地翻粗来拍了一张。网上找不到合适的彩图~~

(一)基本个人装备
1. 面镜:戴在面部,同时罩住鼻眼。它的主要作用是使潜水员能够清楚地观察水中的景物。防止鼻眼呛水,和平衡压力。有普通面镜也有带有度数的近视面镜。
2. 呼吸管:只限于水面使用,脸部浸在水中可透过呼吸管呼吸。所以呼吸管的使用,让我们有节省体力、节省气瓶用气、浮力调节、休息、及轻松长时间浮潜等作用。
3. 潜水鞋:主要作用是为双脚提供保暖和保护。潜水时免不了在礁石、沙滩上行走,穿着潜靴可以避免双脚被粗糙的礁石和沙滩上尖利的贝壳、珊瑚碎片划伤,也可避免双脚被晒得滚烫的沙滩灼伤。
4. 脚蹼或者叫蛙鞋:可以增大划水面积,使排水推进效率大增,可节省相当的体能。不穿蛙鞋潜水,脚无法产生足够的推动力,当遇到流或浪时,没有一双有效率的蛙鞋就会相当麻烦了。
5. 潜水衣的用途是给身体提供保暖和保护。避免身体被刮伤、遭到水螅或水母的螫刺以及在水面的时候受到阳光曝晒。潜水衣分为两类,干衣和湿衣,休闲潜水一般采用湿衣,干衣用于较冷水域下潜或冰潜使用。使用干衣潜水同样需要考取相应证书,呵呵。
6. 配重系统:用来帮助潜水员下沉的物品,通常有2种样式。配重带或整合式配重系统。2种都使用铅块,且都设有紧急时可单手操作的快卸扣。这里需要提醒,配重系统切记不要和其他装备纠结在一起,紧急情况下你会需要快速地卸下它,确保紧急时获得正浮力。
7. 潜水手套:功能是为双手提供保暖和保护。
8. 潜水刀:为非常重要的工具,是遇到海草、鱼线、绳索或网子纠缠时,最有效的排除工具。
(二)水肺潜水装备
1. 浮力调整器:简称为“ BC ”或“ BCD ”,浮力调整器可随时充气或泄气,来调整潜水者的正负浮力成中性浮力,或潜水者想要的浮力状态。浮力调整器除调整浮力能外(不包括前胸式样 BC ),它还有可舒适背负气瓶的功能,也有救生的功能。BCD分为背飞式和夹克式。
2. 呼吸调节器:装在气瓶上的调节器,其主要功能是把充填在气瓶中的高压空气,经调节器中的机件控制,将气瓶流出的空气压力调整成周围压力,及适当的流量供给潜者呼吸使用。除了有1个主二级头外,通常还有个备用二级头,在主用二级头故障或者潜伴气源耗尽时使用。
3. 组合仪表是将各种仪表或潜水计算机表,视自己的需要量要或使用上的习惯,用套子将仪表组合而成,成为一种为多功能的仪表。最简单的为气压表与深度表组合,一般称为两用表;而三用表即为气压表、深度表、罗盘的组合,或气压表,潜水定时器、潜水计算机、罗盘或温度计的组合。
4. 潜水电脑表即气压表,是水肺潜水的标准装备之一,其功用在于指示气瓶里空气存量,让潜者知道还有多少气量可使用,依此预测判断在各深度可使用时间,就如同汽车的油量表一样的功用。气压表所显示的指示情报,依情况可能变化很快,必须经常检视以随时了解状况。
5. 水肺潜水气瓶由气瓶与瓶阀组成,简称为气瓶。气瓶为装填高压缩空气的容器。所储存的空气提供潜水者潜水时使用6. 潜水表的重要性,这里强调新手一定要带潜水表。在上潜水的理论知识课程时,教练都会教给学员一个公式,来计算已经下潜了多少米,多少次,这些数据潜水电脑表就可以直接测。此外,除了可以识别和记录下水的时间和水下的温度、深度等,潜水表还可以帮助你控制上升的速度,减压的时间等等,对新手来说是相当有必要的。
(三)辅助潜水装备
1. 头套:防止头部热量大量散失,保护头、颈部。
2. 书写板:水下,与潜伴沟通使用。
3. 潜水电筒:夜潜、深潜、洞穴潜或寻找观察洞穴中的生物使用。
4. 水下照相机和摄影机:普通的数码相机或摄影机加上一个相匹配的相机壳就能达到防水效果,防水约四十米,有多个摄影品牌都有生产相匹配的相机壳和摄影机壳。
考前须知
1. 考取潜水证并不是潜水的全部考取潜水证只是潜水哒一个开始,并不是全部。考取了潜水证以后,更重要的是经验的积累。而且潜水是一个存在风险的运动项目,虽说危险系数不是很高,但是还是要学好最基本的潜水技术,保障自身与潜伴的安全。
2. 说到积累经验,也就是大家口中所说的“攒气瓶”,每在一个潜水点用完多少个气瓶后,在潜水日志或潜水电脑表上就会有记录,这也是看潜水者经验丰富与否的一个标准,而且有些潜点(尤其是船宿)会要求至少有30~50瓶纪录,虽然每家潜店不一定都查得这么严格,但请对自己的安全负责。
3. 要安排好行程潜水之后,最少18个小时内是不能坐飞机的,因为潜水时体内会吸收的大量氮气,潜水后需要排除氮气才行,如果马上做飞机会引起减压症。所以为了身体健康,请务必计划好行程。
4. 潜伴制度潜水的过程是必须跟潜伴一起的,不能独自下水。两人从入水到上岸,都必须保持在一起,技术佳者不可任由同伴独自上岸。游在前方者(技术佳者),须常回头看同伴的状况,并配合其体力技术放慢速度。游在后方者(初学者),要保持在同伴的斜后方。
5. 环境保护环境保护是潜水时一定要坚持的原则之一,不要乱丢垃圾,带走或损坏海里任何生物和非生物,不要触摸珊瑚,也不要跪在珊瑚上或用脚踢珊瑚。现在有很多潜水胜地由于人为的破坏已经没有了往日的美丽,所以为了保护这些美丽哒景色一定要保护好水下环境。
考证感受
1. 轻松的心态:放松同时保持冷静是你学习潜水成功的关键。潜水是一件愉快的事情,相比较其他竞技类和技巧类的运动,你不需要学会什么独门秘籍,也不需要去健身房练就一身的力量。完全不要给自己太大的压力,享受学习的每一个过程及每一点知识。虽然初次下水可能会不知所措,毕竟我们都是陆地生物嘛,嘿嘿。但是通过一定的练习,很快你就会掌握其中的奥秘。
2. 用心学习:PADI到今年已经成立50年了,通过50年汇集起来的教学经验所形成的教学课程,所有教授的技巧及知识肯定事出有因。所以千万专心的听讲,有任何不懂的地方一定要问教练。教练教你的技能和知识都是能最大程度的保障你的安全。纵然一部分技巧可能你一辈子都不会用到,但还是需要认真的去学习,严谨、细致的学习可以让你学到更多。
3. 多提问:在课程中,任何不懂不明白的地方都可以向教练及时的提出。他们会耐心的解答你任何的问题。只有你更多的提出问题,教练才能更精准的了解到你在哪方面的知识还有所欠缺。我的赶脚,发现不懂得地方再请教教练的,反而影响深刻,不容易忘记。
4. 考证不是竞技赛:如果好些人一起学习,可能会说某某这个人学的好,那个人学的差。其实没有必要这样比较,潜水就是项休闲活动,又不是比赛。理论和技巧的学习速度不能代表水平,只有完成了全部理论知识和水下技巧,才能说是一名合格的潜水员,与所需要的时间并没有关系。学自己哒习,让别人说去吧。
5. 不轻言放弃:既然你选择来学习潜水,那一定是喜欢它的。如果不是出于身体上的种种问题而不能潜水,那么请不要半途而废,慢慢来,潜水技巧掌握只是需要多练习即可,没有太多的玄机,你需要的只是战胜自己与战胜困难的决心。坚持一下,美景在向你招手呢~~
潜水过程中的潜规则
(一)下水前的准备阶段
1. 和自己的潜导/教练进行有效的沟通。别以为水下无法沟通,其实手势就可以解决完所有问题(如果长久不下水,记得复习手势与技巧)。很多潜水计划的沟通的注意事项都是在下水前进行的,准确的理解潜导/教练的话,和他们进行顺畅的沟通,是必须的。
2. 每次潜水之前,必须明白,潜导/教练所说的,任何的不清楚、不理解都要发问。如果有任何不适或问题,必须提前让潜导/教练知道,例如耳压平衡有点慢。潜导介绍潜点,必须清楚知道:下水点,上水点,水流方向,什么样的流,亮点、危险点。作为合格哒潜水员,都明白一点,必须在潜导/教练后面,因为潜导/教练会在及时作出判断,遇到流时会带你避开,如果潜水员一马当先,当遇到流时,已经被带走了。
3. 临下水前,不要到处游荡、聊天,首先要对自己负责,自己准备好之后,再去照顾其他人。把自己准备好了,检查了,穿好装备,再做潜伴检查。4. 我在拿到OW证后就开始自己组装潜水装备,如果不会,就请教潜导/教练。主要目的在于让自己知道装备有没有问题,自己检查自己组装,哪怕是租来的装备,也要自己先熟悉。
(二)水下
1. 如果发生潜伴失散,请原地等待1分钟。1分钟后升水,千万不要轻易跟其他团队,如果跟了,也第一时间与原团队和船只取得联系,以免潜导找不到你而担心。
2. 临时终止潜水,突发状况导致需要终止潜水时,就是考验潜导责任的时候了。要确保潜导把你安全的送上船,而不是让你独立升水,切记!
3. 养成一个良好的习惯,经常看电脑表。同时熟悉、熟记、熟练装备上的各个快卸装置。设置深度免减压极限。深度可以调深度警告30米响,免减压极限在剩下5分钟就必须提示潜导。
(三)升水
1. 升水时,充气阀泄气,用脚踢上去,到水面才进行充气的。如果在水里需要使用充气阀时,只能点充进行中性浮力调整,切忌按着不放。千万记得调整中性浮力,就是必须先泄气,把身体树立起来,按着快泄阀,你得慢慢等,而非凭感觉,按几秒钟就松开。残余的一点气,在你升水时膨胀,就会造成很大浮力,形成安全隐患。
2. 潜导/教练如果问你还剩多少气压,请务必准确告知潜导你剩下多少。有经验的教潜导/教练会在开始后10分钟问你,然后来判断你的气能否呆在较深的地方、耗气量多少,潜水员必须如实回答,没有任何人会取笑你的耗气快。气压剩下70告诉潜导,让他有所准备;当气压剩下50时一定记得告诉潜导。养成一个习惯,当自己70时也问潜伴剩下多少。
3. 通常情况下,男生会比女生费气,费气快的原因有很多,不会控制呼吸节奏、水底动作太多、等等都有可能。
4. 安全停留:5米3分停留,避免罹患减压病的风险。
5. 安全停留完后升水,眼睛看,耳朵听。不要认为教练或潜导象拔打了就是安全的,还是要注意。
6. 有控制的升水,即以每分钟不超过18米/60英尺的速度(当然慢些要行),慢慢向上游,过程中保持呼吸正常。升水后第一时间BCD充气。
(四)升水后
1. 升水后,别把头埋在水里继续看水底。头埋在水里,如果上面有船不会看见你的,你也注意不到其他水面上的一切,会有危险!
2. 很多潜水员第一时间升水后就是把面镜脱掉,其实这可不是好习惯!在你还没有上船前,会有船员丢绳子接你,面镜带上、吸嘴咬在嘴里、拉着绳子到了船尾、脱了脚蹼才上船、上船后才把面镜脱掉。上水时,注意别待在上楼梯潜水员后面,气瓶有时脱落,会砸到后面的潜水员。这些都是出水的重要事项。
最后
潜水是一项管理风险的运动,因为人类并不是被设计成为海里生活的生物。每一次的入水多多少少都是冒着风险的,唯有通过持续不断的练习、精进,才有可能越来越善于管理风险,把风险降到最低。
切记OW课程里面反复强调:
1. 持续呼吸,绝对不要憋气;
2. 做缓慢而深长地呼吸;别让自己大口喘气或喘不过气;
3. 若遇到问题,停下来,保持或重新建立缓慢、深长的呼吸。





